CN / EN
联系我们
一站式生物医药科研服务平台

来自华中科技大学的张玉慧团队开发了一种名为GNP-Atto565-fR8-CA的表面功能化Halo-tag金纳米荧光探针,有效解决内质网探针在长时间超分辨率成像方面存在诸多挑战。


该项研究发表在《ACS NANO》上,题为“Surface-Functionalized Halo-TagGold Nanoprobes for Live-Cell Long-Term Super-Resolution Imaging of EndoplasmicReticulum Dynamics”


1、研究背景


近年来,科学家们一直在探索如何更清晰、更长时间地观察细胞内部结构的变化。内质网(ER)作为细胞的重要组成部分,在蛋白质合成、折叠和运输中起着关键作用。


传统的内质网探针由于受细胞环境影响较大,难以实现长时间稳定的荧光标记。融合蛋白技术虽然可以实现特异性标记,但其亮度和光稳定性仍有待提高。金纳米颗粒因其高比表面积,能够负载多个荧光分子,从而显著增强荧光强度。然而,金纳米颗粒主要通过受体介导的内吞作用进入细胞,容易被包裹在囊泡中,难以到达胞浆中的目标结构。为此,研究人员引入了穿膜肽fR8和细胞穿透剂CA,帮助金纳米颗粒从囊泡中逃逸并进入胞浆,实现对内质网的特异性标记。


2、探针的组成与特性


GNP-Atto565-fR8-CA由以下几个部分组成:3.5 nm金纳米颗粒:核心材料,具有良好的光学性能。聚乙二醇(PEG)修饰:提高了生物相容性和水溶性。荧光染料Atto565:提供高亮度和光稳定性。穿膜肽fR8:帮助探针高效进入细胞质。Halo-tag配体氯烷(CA):实现对内质网的特异性标记。


3、研究方法与结果


GNP-Atto565-fR8-CA的合成过程如图1a所示,通过一系列化学反应将金纳米颗粒、荧光染料Atto565、穿膜肽fR8以及细胞穿透剂CA有机结合在一起,再由多种方法检测该荧光探针合成效果。


图1


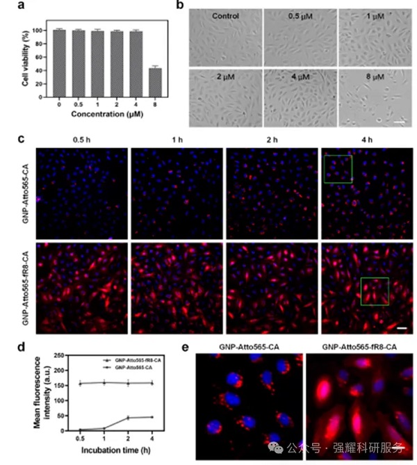
为了验证该探针的性能,研究人员进行了多项实验。首先,他们测试了探针的细胞毒性。结果显示,即使在较高浓度下,GNP-Atto565-fR8-CA也不会显著影响细胞活力(图2a, b)。这表明该探针具有良好的生物相容性。


接下来,研究人员使用共聚焦激光扫描显微镜(CLSM)观察了探针在不同时间点的细胞内分布情况(图2c, d, e)。结果表明,GNP-Atto565-fR8-CA能够在短时间内迅速进入细胞,并在1小时内达到较高的荧光强度。此外,它能够特异性地标记内质网,且在结构光照明显微镜(SIM)下实现了活细胞中ER的长时间动态成像。


图2


实验结果显示,GNP-Atto565-fR8-CA不仅能够高效进入细胞质,还能克服纳米颗粒容易被囊泡捕获的问题,实现了对内质网的特异性和稳定标记。


4、应用前景与展望


GNP-Atto565-fR8-CA作为一种新型复合材料,在内质网超分辨率成像领域展现出巨大潜力。其高亮度、高光稳定性的特点使得长时间追踪内质网动态变化成为可能。未来,随着更多功能化修饰的应用,这类材料有望在细胞生物学研究中发挥更加重要的作用,推动相关领域的深入发展。


该研究中细胞穿透肽由强耀生物合成。

置顶