结肠癌是全球癌症相关死亡的主要原因之一。一些细胞毒性药物,如伊立替康、奥沙利铂和氟嘧啶类提高了晚期结肠癌患者的生存率。然而,全身副作用和耐药性限制了这些药物的临床应用。因此,迫切需要更有效的结肠癌治疗方法。
热休克蛋白90 (HSP90)是一种分子伴侣,在致癌蛋白的折叠和稳定中发挥关键作用,被广泛认为是治疗各种癌症的有希望的靶点。近年来,大量的HSP90抑制剂被发现,一些药物已经进入临床试验。然而,由于疗效有限,没有HSP90抑制剂被FDA批准。科学家们对HSP90及其抑制剂的研究并未停止。虽然单独使用HSP90抑制剂的治疗效果有限,但HSP90抑制剂与其他药物联合应用的前景值得关注。
控制癌细胞中的ROS水平可能是杀死癌细胞的有效策略。给癌细胞注射HSP90抑制剂会削弱它们应对压力的能力,因此与其他ROS诱导剂联合使用有可能达到更好的治疗效果。10月13日,温州医科大学研究人员在国际期刊Cell Death Discovery上发表了相关研究,论文题目为:Combination therapy with HSP90 inhibitors and piperlongumine promotes ROS-mediated ER stress in colon cancer cells。研究发现HSP90抑制剂与荜茇酰胺(PL)联合治疗在结肠癌细胞中表现出强烈的协同作用,并通过促进内质网(ER)应激、JNK激活和DNA损伤发挥协同作用,这个过程是由活性氧积累引起的氧化应激推动的。

PL和HSP90抑制剂17-AAG抗肿瘤作用图
研究结果
1. PL与HSP90抑制剂联合使用协同抑制癌细胞生长
HSP90抑制剂17-AAG和ganetespib以剂量依赖性方式降低结肠癌细胞的活力。当HSP90抑制剂与PL联合使用时,生长抑制作用更为明显;进一步分析表明HSP90抑制剂与PL有协同作用(17-AAG与PL的协同作用优于ganetespib);进一步评估了17-AAG与PL联合对结肠癌细胞集落形成能力的影响,结果如图1所示,17-AAG与PL联合使用导致菌落数量显著下降。
图1 PL与HSP90抑制剂的组合可抑制细胞增殖
2.PL与17-AAG组合可增加结肠癌细胞中ROS的产生并导致DNA损伤
ROS的过度积累会导致DNA氧化损伤,导致细胞死亡。研究发现PL与17-AAG结合时,ROS水平会显著升高,彗星尾巴的长度增加(彗尾的长度与DNA损伤的程度呈正相关),结肠癌细胞核γ-H_2AX和53BP1(DNA损伤相关指标)聚集点明显增加,表明了PL与17-AAG联合使用导致DNA损伤严重。
图2 PL与17-AAG的组合增加了ROS的产生并诱导DNA损伤
3. ROS清除剂解决了联合治疗引起的DNA损伤和细胞活力抑制
在PL与17-AAG联合治疗前,研究团队用ROS清除剂N-乙酰-L-半胱氨酸(NAC)预处理细胞。结果发现,结肠癌细胞中细胞内ROS水平的积累、细胞尾现象和γ-H2AX或53BP1在细胞核中的聚集点明显降低;更重要的是,NAC消除了联合治疗对细胞毒性和集落形成能力抑制的协同作用;进一步研究联合处理导致细胞死亡的机制,研究发现pancaspase途径抑制剂Z-VAD-FMK(细胞死亡途径的抑制剂)显著逆转了联合治疗引起的细胞死亡(见图3);结果表明17-AAG和PL之间的协同作用需要ROS的积累,这种作用可能是通过诱导细胞凋亡而导致细胞死亡的。
图3 ROS清除剂逆转了联合治疗抑制的细胞活力
4. PL和17-AAG组合激活JNK信号通路
17-AAG与PL联合使用显著增加了结肠癌细胞中p-JNK的表达。为了确定JNK是否与17-AAG和PL之间的协同作用有关,研究用JNK的特异性抑制剂SP600125来阻断JNK的活性,研究发现,SP600125预处理后,可显著抑制细胞中p-JNK表达,阻断了17-AAG和PL在细胞生长抑制方面的协同作用,表明JNK途径的激活对于17-AAG和PL之间的协同作用至关重要。此外,NAC预处理显著阻断了JNK通路的激活,表明JNK是ROS介导的细胞死亡的下游效应器。
图4 PL与17-AAG组合激活JNK信号通路
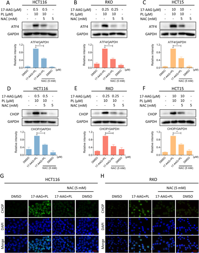
5. PL和17-AAG协同诱导结肠癌细胞内质网应激
特定抑制剂对HSP90的抑制会引发各种癌细胞中的内质网(ER)应激。研究显示,联合治疗后结肠癌细胞中GRP78、ATF4和CHOP的表达增加,其中后两种表达增加显著;CHOP积累集中在细胞核中,使用慢病毒系统敲低了CHOP表达,结果发现显著逆转了17-AAG和PL在细胞生长抑制方面的协同作用,表明CHOP对于协同作用至关重要。
过多的ROS积累会导致氧化应激并引发内质网应激。为了探究联合处理的细胞中ROS和ER应激之间是否存在可能的联系,研究通过预处理NAC以阻止ROS生成。研究检测到ATF4 CHOP表达显著降低,CHOP在细胞核中的积累减少,表明了ROS积累可以引发ER应激和CHOP依赖性细胞死亡。
图5. PL和17-AAG协同诱导结肠癌细胞内质网应激
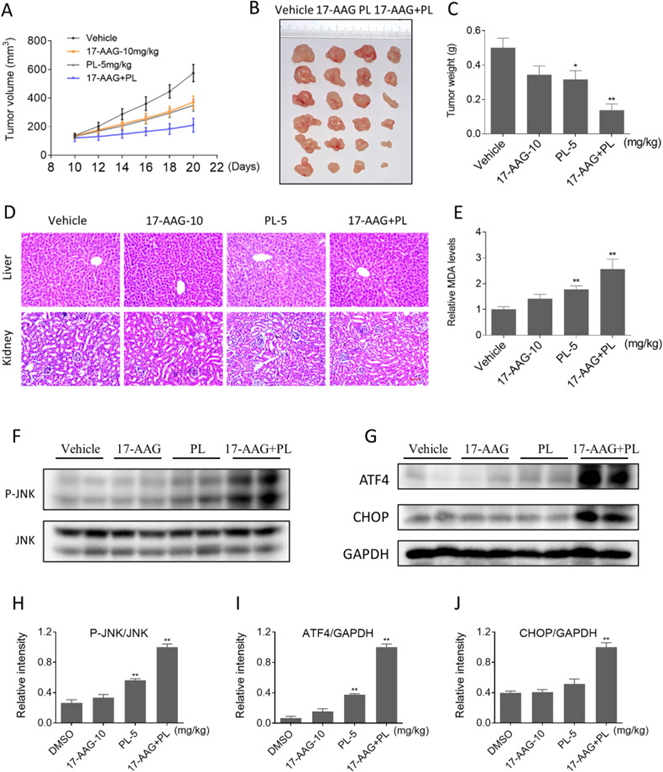
6. PL和17-AAG协同抑制体内结肠癌细胞的生长
最后,研究人员探究了PL和17-AAG联合使用对体内肿瘤生长的影响。结果显示,联合使用比单独治疗更能减少肿瘤生长,联合治疗未引起任何显著毒性;丙二醛MDA水平明显升高(氧化应激标志物),JNK磷酸化以及ATF4和CHOP的表达增加。这些结果表明17-AAG和PL的联合使用是一种有前景的结肠癌治疗方法。
图6. PL和17-AAG协同抑制体内结肠癌细胞的生长
总之,PL可以通过诱导ROS生成来增强HSP90抑制剂的抗肿瘤功效。该研究提供了一种将HSP90抑制剂与现有ROS诱导剂或物理治疗相结合的有用策略,发现了一种新的结肠癌治疗组合。然而,为了为该组合在临床治疗中的使用提供坚实的理论基础,需要证实更详细的体内药代动力学。
强耀生物多年来专注多肽合成、蛋白表达和抗体制备业务,可以提供热休克蛋白等多种用于科研研究的重组蛋白,如果您有相关需求,可以随时联系我们!


联系我们
返回