如今我们的日常生活中充满了各种各样的塑料制品,由于其廉价而轻便的特点,从塑料袋到奶茶瓶,从食品包装到衣物纤维,塑料的身影无处不在,然而,随着塑料的广泛使用和大规模生产,一种微小但潜在威胁的存在逐渐引起了人们的关注,那就是微塑料。微塑料是指直径小于5毫米的塑料颗粒,甚至包括了更小的纳米级颗粒。它们不同于我们通常看到的大块塑料废弃物,因为它们微小的足以逃离肉眼的视线。然而,正是这些微小的颗粒可能构成了环境和生态系统的潜在威胁。
2023年11月17日,国际知名期刊Science Adances在线发表了一篇题为Anionic nanoplastic contaminants promote Parkinson’s disease–associated α-synuclein aggregation的研究文章,作者在这项研究中指出阴离子型聚苯乙烯纳米塑料与人类α-突触核蛋白的高亲和力结合促进了α-突触核蛋白的聚集,并在小鼠模型中显示了潜在的神经系统影响,提出了微塑料可能与帕金森病风险相关的新观点。
在此前的研究中,苯乙烯塑料在大多数成年人的血液循环中被发现,实验模型显示,聚苯乙烯纳米塑料可以在大脑中积累并穿透脑实质。然而,对于其他化学形式的纳米塑料,包括带电的聚苯乙烯,一旦这些污染物进入大脑内部,它们是否能够在神经元中被内化和运输尚不清楚,纳米颗粒可能通过内吞作用途径的一部分来在大脑中沿不同的神经回路传播。
为了确定阴离子型纳米塑料污染物对α-突触核蛋白聚集是否具有催化作用,作者使用高浓度的α-突触核蛋白单体蛋白与聚苯乙烯纳米塑料混合,检测α-突触核蛋白聚集的变化。结果发现,在α-突触核蛋白单体蛋白的存在下,与聚苯乙烯纳米塑料混合后,几天内即可在溶液中观察到模糊的白色泡沫状界面,6天后整体呈浑浊状态。利用负染透射电子显微镜(TEM)检查后发现,3天内就可从单个塑料颗粒中观察到多个α-突触核蛋白纤维,与阴离子型聚苯乙烯纳米塑料的效应相反,使用类似实验的带电石墨烯纳米颗粒对α-突触核蛋白的聚集产生抑制作用,暗示了不同成分的纳米颗粒与α-突触核蛋白的相互作用可能存在一定的特异性。
图一:阴离子纳米塑料污染物催化α-突触核蛋白聚集[1]
分子动力学模拟显示出了α-突触核蛋白与阴离子型纳米塑料能够形成稳定的复合物,且这种复合物的形成时特异性结合的结果,中性和阳离子型纳米塑料没有形成类似的稳定复合物,如图二所示。
图二:阴离子纳米塑料结合α-突触核蛋白,加速α-突触蛋白聚集[1]
为了探究神经元究竟是如何摄取阴离子纳米塑料的,作者使用胶束吸附剂阻断剂来研究神经元对阴离子纳米塑料的摄取,通过不同内吞作用抑制剂来调查纳米塑料的内吞机制。最终发现阴离子纳米塑料进入成熟神经元中,主要通过clathrin依赖的内吞作用进入溶酶体。这种内吞作用是一种细胞摄取外界物质的过程,其中细胞表面上的clathrin蛋白质形成被称为clathrin覆盖的小泡,通过与细胞膜融合,使其内含的物质被引入细胞内。
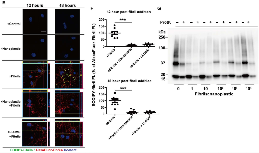
进一步的,作者也比较了阴离子纳米塑料和溶酶体损伤剂LLOME对溶酶体功能的影响,通过评估特定标志物(例如galectin3)的表达来检查阴离子纳米塑料和LLOME对溶酶体的影响,使用LysoSensor荧光标记技术评估溶酶体的酸性。结果发现阴离子纳米塑料不引起溶酶体损伤标志物的积累,但会导致轻度的溶酶体功能受损。
那阴离子纳米塑料是否会影响α-突触核蛋白及其聚集物在神经元内的降解过程呢?
通过使用α-突触核蛋白纤维的BODIPY标记工具来测量溶酶体中α-突触核蛋白的降解,研究人员发现阴离子纳米塑料影响了溶酶体的降解功能,减缓了α-突触核蛋白聚集物的降解速度。
图三:阴离子纳米塑料引起神经元的轻度溶酶体损伤,并减弱外源性α-突触核蛋白原纤维的降解。[1]
为了了解α-突触核蛋白纤维和阴离子聚苯乙烯纳米塑料污染物在大脑内的分布和运输模式,以及它们在共同注射的情况下对α-突触核蛋白的聚集和神经元病变的潜在影响。作者使用了非转基因的大鼠进行了造模实验,通过共聚焦分析,对注射到大鼠背侧纹状体的荧光标记(FITC)纳米塑料颗粒和α-突触核蛋白纤维的分布进行观察。结果显示,单独注射时,纤维和纳米塑料分布模式有所不同。联合注射后,纳米塑料和纤维的分布模式变得相似,且在多巴胺能神经元中观察到它们的共聚焦。联合注射还导致了α-突触核蛋白病变的显著增加,表明纳米塑料可能影响α-突触核蛋白的聚集和神经元病变。
图四:阴离子纳米塑料污染物与α-突触核蛋白原纤维在神经元体内积累。[1]
此外,今年4月份的一项研究探讨了微塑料污染的传播情况。该研究进行了小鼠的短期摄取实验,通过口服聚苯乙烯微纳颗粒。令人惊讶的是,尽管血脑屏障原本是一个重要的生物屏障,用于保护大脑免受有害物质侵害,但纳米级颗粒竟然在灌胃后仅2小时内就能抵达大脑[2]。另一方面,还有研究检测到接受心脏手术的患者心脏组织中存在多种类型的微塑料。过去十年的众多研究证实,微塑料已在人类粪便、胎盘、肺部等多个部位被发现[3]。
总的来说,这项深入探讨了小型α-突触核蛋白纤维和阴离子聚苯乙烯纳米塑料在神经系统中的相互作用的研究进展揭示了它们在神经元内的分布、运输模式以及对α-突触核蛋白聚集的潜在影响。这些发现引发了我们对纳米塑料对神经系统健康可能产生的潜在风险的关注。尽管研究还处于初步阶段,但这为未来深入了解微塑料对神经疾病风险的影响提供了重要线索。这对于我们理解环境污染与神经系统疾病之间的关系,以及采取措施来减缓这一潜在风险具有重要启示。


联系我们
返回